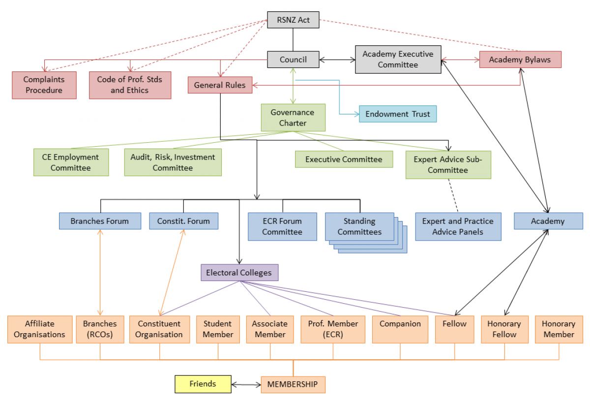
Our structure
The operating structure of the Society has many levels.
Update: see changes announced on the Council's structure and processes on 4 April 2025.
In brief, the Royal Society of New Zealand Act 1997 establishes the Council as the supreme governing body, but also establishes the Academy Executive Committee to provide oversight of the Academy of Fellows.
The Act requires the Council to have
It also requires that the Academy Executive Committee establish Academy Bylaws for the operation of the Academy.
The Act establishes several types of members including:
- Fellows and Honorary Fellows
- Companions
- Individual Members: Honorary, Professional, Associate and Student
- Organisational members in three forms: regional Branches, Constituent Organisations which are typically the national learned society in a discipline and Affiliate Organisations.
In addition people can show interest in the Society through becoming a Friend of the Society.
Under the General Rules, the members are placed in electoral colleges which elect Council members.
The Council has established a governance charter under which several standing committees undertake functions of the Society set out in the Act:
- one related to employment of the chief executive (to whom the staff of the society report),
- another to deal with financial and risk matters,
- a third to take decisions under urgency,
- and the last to provide oversight of the Society’s activities in providing expert advice to the government and the public, and supporting research and scholarly practice.
The Society is committed to collegial modes of operation, including consultative Forums with Branches and Constituent Organisations, a committee focussing on the early career researcher community, plus a number of panels composed of experts who develop advice which the Society communicates widely.
Download Operating structure diagram.